
【国际畜牧网】如今,家禽及宠物的感染风险受到各界关注。
随着新冠病毒肺炎(CoVid-19)疫情在世界加速蔓延,防控形势越来越严峻,传播复杂性和不确定性更引起多方关切,尤其是无症状感染者在中国的持续增加,使得各领域防控依然丝毫不能松懈和怠慢。据约翰霍普金斯大学(JHU)实时监测数据显示截至2020年4月9日北京时间上午10:45分,全球累计确诊新冠病毒肺炎患者超过148万人。
据国家卫健委发布的数据,截至4月8日24时,全国31个省(自治区、直辖市)和新疆生产建设兵团报告新增无症状感染者56例,其中境外输入无症状感染者28例;尚在医学观察无症状感染者1104例(境外输入364例)。
如今,家禽及宠物的感染风险亦受到各界关注。在中国辽宁一家禽防疫人员确诊感染新冠病毒后,当地发布动物防疫人员及活动新冠肺炎疫情防控措施20条。最近,猫、狗、老虎相继发现也被其感染,使得动物养殖领域的新冠病毒防控显得越发复杂,而中国科学院院士陈化兰新发表的论文对猫、狗与鸡、鸭、猪感染CoVid-19的风险进行了分析,对相关疫苗研制与生产企业及家禽、宠物等养殖领域提供了有价值的借鉴。

病例数次为鸭子打疫苗,家禽养殖场防范加强
2020年3月1日,辽宁省丹东市新冠肺炎疫情防控指挥部办公室发布,2月29日,辽宁省新增1例新冠病毒肺炎确诊病例:曲某某,女,丹东市宽甸满族自治县人。2020年3月12日,澎湃新闻报道,记者从多处核实发现,该患者(2月29日确诊的丹东宽甸新冠肺炎病例,丹东市第8例)为动物防疫人员,确诊前14天内往来大连、丹东两地,数次为鸭子打疫苗。

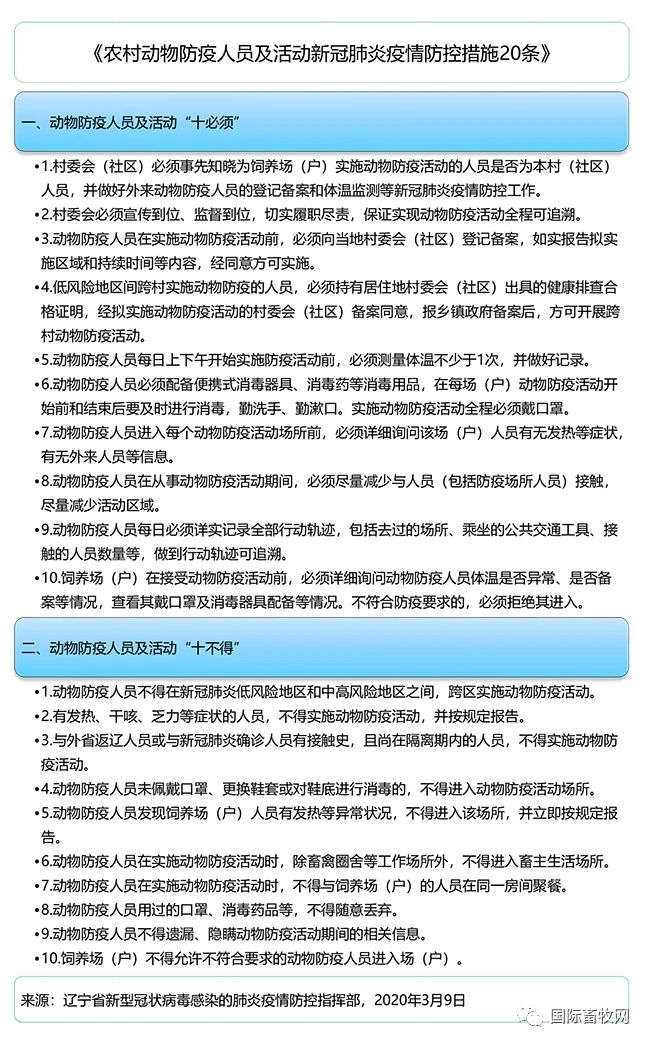
2020年3月9日,辽宁省新型冠状病毒感染的肺炎疫情防控指挥部发布“农村动物防疫人员及活动新冠肺炎疫情防控措施20条”,如,“饲养场(户)在接受动物防疫活动前,必须详细询问动物防疫人员体温是否异常、是否备案等情况,查看其戴口罩及消毒器具配备等情况。不符合防疫要求的,必须拒绝其进入。”以及“动物防疫人员不得在新冠肺炎低风险地区和中高风险地区之间跨区实施动物防疫活动。”等措施。
鸡鸭猪猫狗,谁感染SARS-CoV-2风险高?
2020年2月11日,国际病毒分类委员会在BioRxiv(允许生命科学的研究人员发布预印本的交互式数据库)在线数据库发表声明,根据系统学、分类学和惯例,正式将新型冠状病毒命名为“SARS-CoV-2”,即“严重急性呼吸道综合征冠状病毒2型”——“非典冠状病毒2”。虽然SARS-CoV-2被认定为2003年发生的非典SARS冠状病毒(严重急性呼吸道综合征冠状病毒1型”)的姊妹病毒,但二者区别较大,SARS-CoV-2比非典SARS冠状病毒更隐蔽,更聪明、传染性更强。
2020年3月30日,BioRxiv在线发布了来自中国农业科学院哈尔滨兽医研究所/兽医生物技术国家重点实验室陈化兰院士团队的题为《雪貂、猫、狗和不同的家畜对SARS-CoV-2的易感性》(Susceptibility of ferrets, cats, dogs, and different domestic animals to SARS-coronavirus-2)论文(预印版)。此研究首次评估了不同模型实验动物以及家养动物对SARS-CoV-2的易感性,发现SARS-CoV-2病毒在狗,猪,鸡,鸭中复制能力微弱,但在雪貂和猫中,具有有效的复制能力。


陈化兰院士研究团队通过对5只亚成年(近成年,8个月)的家猫进行了CTan-H鼻腔接种,其中,1只接种了病毒的猫在接种后第13天死亡,这只猫的抗体值(用星号表示)是从第10天收集的血清中检测出来的(见上图)。

此研究结果表明,SARS-CoV-2可以在猫身上高效复制,年龄较小的猫被感染更严重。同时,陈化兰院士研究团队研究结果还表明,狗对SARS-CoV-2的易感性较低,鸡、鸭、猪的对SARS-CoV-2不敏感(见上表)。
目前,有认为SARS-CoV-2起源于蝙蝠的说法,但它的中间宿主来源仍未知。SARS-CoV-2在人类中感染的临床范围很广,从轻度感染到死亡,然而它会否通过感染动物,然后传染给人?从目前来看,尚无相关的科学研究报道。鸡鸭猪猫狗等家禽家畜及宠物(伴侣动物)与人均有密切接触,因此,了解它们对SARS-CoV-2的易感性对于控制新冠疫情具有非常重要的意义。新冠病毒不仅涉及人、动物,还涉及人与动物、禽肉等食品等的传播,但目前对其认知仍存在诸多未知,正等待多发合力攻关,家禽等动物疫苗研制与生产企业也不例外。
动物疫苗全面复工,力保畜牧产业链高效协同运转
新冠病毒传播与感染的复杂性正在考验家禽全链上的产学研各领域,尤其是产业链协同机制下的家禽疫苗生产企业。这次新冠肺炎发生前期,由于交通、运输管制等影响,使得一些地区的家禽养殖场的接种免疫被迫延迟,家禽健康成长亦受到影响,疾病防控亦不容乐观。从中国市场来看,数家疫苗企业在前期亦通过审批后加入生产与供应消毒剂的抗疫战线,但从目前来看,这些企业在家禽疾病与新冠病毒领域的研究尚未见诸报道。
亦如农业农村部官员在国务院联防联控机制于2020年3月19日新闻发布会现场所说,饲料、兽药、屠宰是畜牧产业链上的有机组成部分,哪个环节出了问题,都可能对生产造成影响。新冠肺炎疫情发生以后,这三个行业确实遇到比较大的困难,但目前相关企业的生产经营已经基本恢复正常。从兽药方面看,目前全国生产企业的复工率达到了85%左右,其中涉及到高致病禽流感、口蹄疫等疫苗的生产企业已经全面复工,这些主要的疫苗目前供应充足,库存量可以一次性满足60亿只家禽、5亿头猪和大概3亿头(只)牛羊的春季防疫需求,储备量超过了存栏的量。同时,兽药经营企业因为是直接面临养殖场户,现在的复工率也达到了88%。
畜牧产业链协同运转,对肉蛋奶的稳产保供有了一个良好的基础。对于外资外贸企业而言,所面临的情况有所不同。据商务部外资司官员于3月13日举行的国务院联防联控机制新闻发布会上介绍,截至3月30日,8756家重点外资企业中,66.9%的企业产能恢复率超过70%,只有14.5%的企业产能恢复率不足50%。4月1日,商务部印发《关于应对疫情进一步改革开放做好稳外资工作的通知》,从五个方面提出24条具体举措和工作要求,布置当前和今年稳外资工作。如,修订《鼓励外商投资产业目录》,进一步增补条目,扩大鼓励范围;通过“一减一增”继续释放开放信号,增强投资信心。
目前,多重风险压顶下的家禽等畜牧产业链正面临如何协同减损、如何推动兽医与人医进行有效互动、进一步研究新冠病毒家族与家禽业健康可持续发展等多重考验。作为全球最大的跨国医药巨头之一,勃林格殷格翰及大中华区动物保健部亦根据疫情变化不断调整应急方案和措施,在保证员工健康及生产与供应连续运转的同时,亦为抗疫及畜禽产业链协同发展做更多的努力。
“我们员工、患者和客户的福祉对我们很重要。这种关怀植根于我们的文化,我们致力于帮助他们保持健康。我们将竭尽所能,确保持续地为依靠我们的患者以及宠物和家畜饲养者提供药品。”勃林格殷格翰执行董事会主席冯保和(Hubertus von Baumbach)表示,为抗击新冠肺炎疫情寻找医学解决方案,公司正积极参与各个机构的相关项目,其中包括欧盟创新药物计划与德国传染病研究中心,并在涵盖超过100万种化合物的整个分子库中开展筛选工作,旨在找出有望对抗新冠病毒的潜在分子。
2020年1月底,勃林格殷格翰迅速做出多项捐赠决定:勃林格殷格翰确定向中国红十字基金会捐赠100万元,用于为武汉及湖北各地医院采购防护服,护目镜等医疗防护用品,帮助当地参与抗击疫情的一线医护人员更安全地救治患者。勃林格殷格翰总部从德国采购价值200多万元的10万个防护口罩,用于支援武汉对抗疫情,为医护人员提供保护。此外,勃林格殷格翰也计划捐赠价值400万元的沐舒坦?(盐酸氨溴索)注射液,用于帮助感染新型肺炎患者的治疗。
尊敬的客户:
在最近这一段充满挑战和不确定性的时期,勃林格殷格翰动物保健始终都心系员工、客户和动物的健康福祉。
我们非常高兴看到中国的新冠疫情正在持续改善。勃林格殷格翰动物保健在华的各地办公室、工厂和研发中心均已复工复产。与此同时,我们也在继续密切关注疫情发展,并为我们的员工和客户提供指导和支持。在确保业务持续开展的同时,我们也严格遵循国家和各地政府的评估和建议。
供应情况
勃林格殷格翰动物保健在继续向全球各地供应家畜家禽和伴侣动物产品。目前,新冠疫情没有对我们的供应链造成大的影响,而且大多数产品我们都备有充足的安全库存。我们在密切监测产品供应情况,且已有成熟计划以启动在全球范围另行采购原材料的替代方案。针对各地和每个流程,我们都制定有疫情应对和业务应急计划。
关于国产家禽疫苗,我们的南昌工厂也已于1月31日恢复生产。
在国内,我们各款家禽产品都在经销商处或我司外仓备有库存。个别规格(液氮疫苗)由新冠肺炎疫情期间引发的交通管控造成短时间供应紧张,但目前已经恢复。我们有信心能够按预期继续供应市场。
服务和支持
我们向广大客户表明将继续提供支持。在遵守我公司员工健康安全准则,并且符合客户所在地相关政策法规的情况下,我们的外勤团队可以安排出差并当面拜访客户。
在这场危机中,我们仍然是您值得信赖的伙伴。我们了解疫情带来的严重性,并承诺将尽职尽责保护员工、客户、消费者和动物的健康安全。我们将继续与员工和客户保持沟通,并根据情况及时提供建议。
如果您有任何问题或需要支持,请联系当地的勃林格殷格翰业务代表,或发送电子邮件至: webmaster@sha.Boehringer-Ingelheim.com 联系我们。
诚挚地
David B. Gocken 戴华伟
勃林格殷格翰大中华区动物保健负责人

戴华伟
(David B. Gocken)
勃林格殷格翰大中华区动物保健负责人
勃林格殷格翰大中华区动物保健负责人戴华伟(David B. Gocken)说:“目前,新冠疫情没有对我们的供应链造成大的影响,而且大多数产品我们都备有充足的安全库存。我们在密切监测产品供应情况,且已有成熟计划以启动在全球范围另行采购原材料的替代方案。针对各地和每个流程,我们都制定有疫情应对和业务应急计划。”他还表示:“在国内,我们各款家禽产品都在经销商处或我司外仓备有库存。个别规格(液氮疫苗)由新冠肺炎疫情期间引发的交通管控造成短时间供应紧张,但目前已经恢复。我们有信心能够按预期继续供应市场。”