
【国际畜牧网】随着国家、地方政府针对新冠肺炎疫情相关政策的出台与推进实施,各地家禽产业链企业、养殖户全力恢复生产经营、减少损失,推动“菜篮子”稳产保供。此中,尤以龙头企业步伐较快,在复产的同时开始投建肉鸡、肉鸭、蛋鸡新项目。
与此同时,关乎区域经济平衡发展和脱贫致富的100万只蛋鸡等扶贫项目也在同步加紧推进,即便目前全国蛋鸡产能过剩且鸡蛋价格依旧低迷。
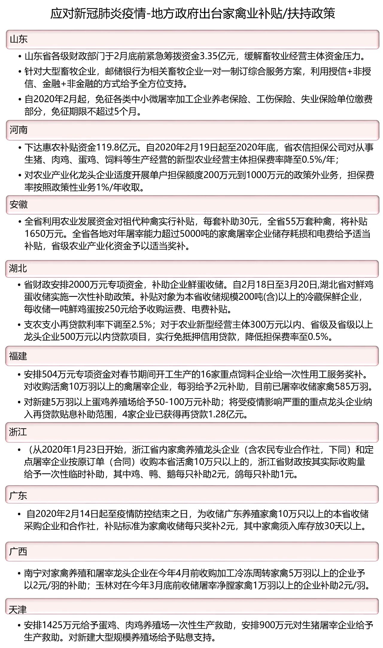
种苗与禽苗、禽肉与禽蛋收储补贴受关注


从目前已出台的国家、地方政策来看,与家禽产业及企业相关的主要包括降低融资担保费率、减免税收税费、种苗与禽苗补贴、禽肉与禽蛋收储补贴、屠宰审批程序优化等方面,主要涉及国家重点或地区重点龙头企业,也有一些地方政策涉及中小微企业、养殖/屠宰(场)户。
如,2020年3月12日,安徽马鞍山市出台新冠肺炎疫情期间8条财政补贴政策。其中对持有有效《种畜禽生产经营许可证》的祖代(包括原种)种畜禽场(户),按每套种禽30元、每头种猪100元给予一次性补贴,单个畜禽场补贴不超过20万元;对持有有效《种畜禽生产经营许可证》且父母代存栏5000套及以上的养禽场(户),按每套10元给予一次性补贴,单个养禽场(户)补贴总额不超过20万元。
再比如,福州市出台应对新冠肺炎疫情支持“菜篮子”产品稳产保供措施,对蛋鸡存栏5~10万只、蛋鸭存栏5000只以上、肉鸡年出栏5万只以上、肉鸭年出栏1万只以上的农业经营主体,每家给予补贴5万元;蛋鸡存栏10万只以上的农业经营主体,每家给予补贴10万元;父母代种鸡场给予补贴30万元/场。
农牧巨头与龙头企业:复产显差异,扩张各有侧重
正大集团:一厂一策,分步复工
这次新冠肺炎疫情发生以后,正大集团农牧食品企业中国区食品企业迅速成立疫情防控领导小组及工作执行小组,落实“外防输入、内防交叉”双防并重、风险管控的原则,在做好疫情防控的同时,全力开工复产保障食品供应。各公司严格落实疫情防控措施,确保敏感时期食品安全和产品质量,各公司全力打造“无接触配送”。正大集团北方区按照“一厂一策、分步复工”原则详实制定复工复产方案,提前组织饲料厂管理人员和技术骨干返岗。3月7日,正大集团农牧食品企业(中国区)副董事长刘洪书一行前往水富,就1亿只肉鸡生态全产业链项目开展考察洽谈。
在抗击新冠肺炎疫情的特殊时期,深刻反思。“过去我们还有哪些地方做的不周到?还有哪些可以改善的地方?”正大集团资深董事长谢国民表示,“这次危机也教会我们,做人做事都要居安思危,光明的时候要想到黑暗来了怎么度过,最好的时候要做最坏的打算。也许在最坏的时候,我们会很失望,会放弃,但是在最坏的时候我们也要心怀希望,要想着最好的将会到来。”
新希望六和:提高代养费,改造补贴
目前,新希望旗下分公司和子公司基本实现全面复工复产。潍坊新希望六和饲料科技有限公司是新希望核心料厂,为保障股份公司旗下200多家饲料厂的核心料供应,1月31日就已正式复工,并且复工即满产。公司2020年计划生猪出栏不低于800万头,出栏目标未做调整。疫情发生以来,新希望六和公司通过旗下金融担保公司给养殖户贷款、提高代养费、改造补贴等给予支持。
这次新冠肺炎“疫情期间,新希望为保障湖北的食品、药品、饲料等供应,旗下鲜生活冷链物流为湖北无偿运输物资200多趟3000余吨,还保障了300多个城市的物资运输。让人感动的是,在严格防疫到处都不让进、不让住的情况下,我们的司机们为了保障运输,吃住在卡车上十几天。”新希望集团董事长刘永好表示,“此时也正是春耕补栏的关键期,新希望六和调集6100吨玉米运进湖北,再由员工私家车接力,一车一趟‘蚂蚁搬家’式的打通‘农村最后一公里’,全力解决配送难问题。”
温氏集团:复产有序推进,加大屠宰量
目前,温氏集团主要采取四种措施来应对本次疫情的影响:通过当地农村市场等各种渠道尽量销售;屠宰厂加大屠宰量,并入库冷冻储备;稍放缓投苗节奏;积极与各级政府部门沟通,保障肉鸡、肉猪和饲料运输及销售的通畅。同时,位于重庆市丰都县树人镇大石板村的温氏肉鸡代养场项目以分散作业的方式加快建设进度,此项目共建9个鸡舍,目前已有3个鸡舍完成主体建设,整个项目预计将于今年4月底完工,预计年出栏量可达到100万只鸡。此外,温氏股份于3月16日发布公告称,公司决定成立水禽事业部,主要为养鸭业务。
嘉吉公司:复工复产,加强供应链管理
这次新冠肺炎疫情发生伊始,嘉吉公司第一时间成立了亚太和中国区疫情管理小组,各个事业部、工厂领导牵头成立了相应的应急指挥小组。目前,嘉吉已经复工的40余家工厂全部采取全方位的严密防控措施,利用自身全球资源,保持与政府、客户及原料供应商的紧密沟通,尽最大可能将疫情对产能和服务的影响降到最低。经来安县政府同意,嘉吉滁州的初加工厂于2020年1月30日提前复工,成为来安县第一家防疫期间复工的企业。
泰森中国:统筹供应链资源,力保供应
这次防疫期间,泰森中国许下“不断供”的庄严承诺,积极为复产复工做好全方位的准备,将“精准防控”与“科学管理”作为重点,第一时间成立“泰森中国疫情防控委员会”,全力统筹内外部供应链资源,尽最大努力保障供应,保证满足消费者需求。隶属于泰森中国的铭基食品有限公司,为了确保消费者权益,保障员工的安全与健康,铭基食品全面升级消毒措施,确保从生产到配送的每一个步骤都安心安全。
圣农集团:项目扩建进入“快进”模式
圣农集团在复产保供的同时,扩建工程建设进入“快进”模式。圣农集团旗下光泽基地桃林肉鸡饲养场技改扩建工程建设自2月8日全面恢复施工以来,其中的5个肉鸡饲养场技改扩建工程主体建筑已经顺利封顶,预计5月份将全面完工、投入生产,建成后将年产900多万羽白羽肉鸡。与此同时,圣农浦城基地肉鸡产业化扩建工程,新建的食品七厂、食品八厂、种鸡场片区、饲料厂一期扩建工程、宿舍楼正在加紧施工中。
禾丰牧业:加强创新营销与精益管理
禾丰牧业集团总部第一时间成立了疫情应对领导小组,反复与政府、供应商、客户、物流等多方面密切沟通。“禾丰应对疫情着重‘三保’——保健康、保现金、保销量。” 董事长金卫东表示,“企业主要面临用工难、原料紧、出货慢、资金紧张、成本增加等难题。经营压力空前巨大,严重影响企业利润,但是禾丰可以通过创新营销、精益管理来应对。”
仙坛股份::调整生产工序,精加工改粗加工
仙坛股份50%的员工来自东三省、河南、云南等省份,受疫情影响,员工返厂存在困难。为此,公司专门花费40万元安排专机接123名员工返厂。山东仙坛股份有限公司 王寿纯董事长表示,公司现阶段两个工作重点:一是做好疫情防控工作,二是保证生产顺畅,调整生产工序,由精加工改为粗加工,缓解出栏压力。
诸城外贸:严防疫忙复工,保供给惠民生
面对防疫、复工双重考验,诸城外贸不等不靠,整合后勤人员充实一线,全力复工,肉鸡宰杀生产线加班加点生产,现在生产线每天的屠宰量达到15万只,较往常的产量下降了30%。“按照正常生产的话,我们今年计划屠宰1亿只。”诸城外贸肉鸡事业部总经理彭焕义如此介绍说。
九联集团:向产业下游发展,不盲目扩张
“所有骨干员工提前组织复工,积极与政府沟通争取,做好员工安全防护的同时不误生产。”青岛九联集团董事长王振江表示,学校复课、工厂复工,消费会逐渐被拉升;未来三年,九联的发展战略,重点向产业下游发展,屠宰加工扩展到1.2亿只,熟食、调理产品等出口5万吨,国内扩增3万吨,总量达到10万吨;提高盈利能力,把握现金流;增加投入补齐短板,不盲目扩张,把握机遇,了解客户需求,积极开展线上业务。
凤祥股份:加大生产量,注重线上渠道
凤祥股份总裁刘志光表示,目前,公司已实现满负荷生产。后续我们将在做好防疫措施的同时,继续加大生产量,为广大民众提供更多买得到、买得起的安心鸡肉产品,做好民生保障工作。未来,在产品研发上,凤祥将更加注重开发家庭消费场景的SKU,同时在营销模式上更注重线上渠道,聚焦精准投放。
春雪食品:看好行情,继续扩产
山东春雪食品有限公司郑维新董事长介绍说,春雪初十正式开工,出口日本、欧洲部分正常。前期合同鸡大概到50天左右出栏,养殖户损失较大,目前逐步恢复。政府出台相关政策,免除部分费用,发放补贴,减轻压力。郑维新表示,他对2020年白羽肉鸡的行情比较看好,2020年春雪计划在目前规模基础上扩产,新建年屠宰量6000万的屠宰厂、年产5万吨的调理品工厂,最终达到年产量10万吨。
立华股份:“试水”生鲜宅配,储备冰鲜鸡
这次疫情袭来,立华股份与公司原有的食品销售团队双线出击,在全市开启线上冰鲜鸡全城无接触销售行动,并从1月28日起“试水”生鲜宅配,推行无接触配送,向常州市场推出约一万多只冷、热鲜雪山草鸡。最近,立华股份冷鲜鸡的线上销售业务也已经拓展到了常州的周边地区,包括南京、苏州、无锡等城市。同时,立华股份积极储备800吨冰鲜鸡,以保障疫情期间常州农产品市场的黄羽肉鸡供应。
华卫集团:屠宰量加大,但冷库供应紧张
在各级政府的监督指导下,华卫集团于2020年1月28日(正月初四)得到批复提前复工,全力确保“菜篮子”产品的正常市场供应。华卫集团董事长赵卫平表示,活禽市场休市,饲料供应几近枯竭,集团每天组织临时人员,加大屠宰量,在生产自救的同时,不扰乱市场秩序,不给政府添乱。不过,由于屠宰量大幅度提升,出现冷库供应紧张等问题。
永达食品:全面复工,力保供应
因疫病防控工作需要,永达食品复产日期按照当地政府要求进行了顺延,截止2月15日,永达公司各生产园区已全面复工,为保障民生供应奠定了坚实基础。目前种鸡养殖和商品鸡养殖进、出正常,饲料及其他生产物资运送一切正常,养殖成绩良好。
塞飞亚:积极融资,推进复工
前期,受物流限制,塞飞亚产品销售缓慢,上游养殖户的肉鸭却急需出栏。“养殖户也撑不住了,屠宰加工企业必须尽快复工,按时按量收购肉鸭,急需一大笔周转资金。” 塞飞亚董事长李秉和说,提出请求后,农行内蒙古分行不到24小时便发放流动资金贷款7700万元。
德青源:布局线上平台,保证蛋品供应
在这次疫情防控期间,德青源启动应急预案,在鸡蛋配送上优先抵达医院、院校等B端渠道,保证相关医务人员和科研人员的食品供应。并号召全体物流供应人员走向一线岗位,春节期间全员加班。同时,德青源布局线上电商平台,每日优鲜、京东自营、中粮我买、物美多点、盒马鲜生、京东、7Fresh等传统和新零售电商渠道均可以购买到德青源鸡蛋。
圣迪乐村:加强沟通,保证卖场货源
这次疫情发生后,圣迪乐村在做好公司全员防疫工作的基础上,有序开展正常生产。当时,民众囤积民生用品,大部分超市库存告急,短短两天超市所备货物全部销售一空。为此,圣迪乐村在核心区安排部署各系统负责人统计各系统缺货情况,并积极与基地沟通来货情况,抢在各高速路封路以前,保证卖场货源。
韩伟集团:春节无休,确保供应
从疫情出现以来,即使在春节休假期间,也组织员工轮流值班,保证市场鸡蛋供应。大连韩伟养鸡有限公司总经理韩建初介绍说,仅旅顺一个基地就有300万只蛋鸡稳定产蛋,每天有150吨鲜蛋投放大连及东北主要城市市场。今年是脱贫攻坚战最后一年,在属地政府的帮助支持下,韩伟集团在贵州省六盘水市盘州市羊场乡投资建设的120万羽蛋鸡养殖项目已于今年2月10日复工,将围绕今年9月底前建成项目、12月底前产蛋的目标,进一步加强与地方政府的协调联动。
鸿轩农业:提前复工,主动加大鸡蛋供应量
江苏鸿轩生态农业有限公司是大润发、永辉、盒马等大型连锁超市主要供货商。这次疫情发生后,在多方支持下,提前复工、恢复生产,主动加大鸡蛋的市场供应量,以保证蛋品正常供应。
凤集生态:全力以赴赶工,新项目下半年投产
贵州凤集生态农业科技有限公司固安分公司于2月下旬复工复产,目前,凤集生态在广西北海市银海区100万羽高品蛋鸡产业园项目已复工。凤集生态采购部经理李明强介绍说,目前项目正全力以赴赶工,计划下半年投产。
光阳蛋业:全力生产,确保市场供应
为保证蛋品供应,作为全省重点禽蛋生产加工企业,福建光阳蛋业股份有限公司董事长余劼介绍说,福清渔溪的光阳蛋鸡生产基地2020年1月28日(正月初二)就提前复工,全力生产,确保食品质量安全,满足市场供应。目前,企业每天可生产40万枚鸡蛋供应市场。